网站首页
|
工作动态
|
招聘信息
|
就业服务
|
企业服务
|
企业展示
|
职协动态
|
就业信息管理
|
线上招聘系统
新闻热点
通知公告
关于我们
双选会
专场招聘会
其他招聘会
就业政策
毕业流程
就业指导
基层项目
资料下载
档案查询
招聘指南
生源概况
专业简介
企业展示
职场动态
热点新闻
当前位置:新闻详细页
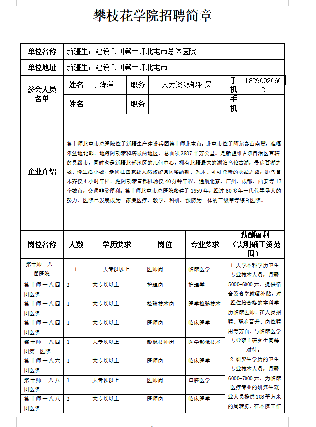
新疆生产建设兵团第十师北屯医院招聘简章
2025-10-30 08:29
新疆生产建设兵团第十师北屯医院
【
关闭窗口
】
网站首页
|
工作动态
|
招聘信息
|
就业服务
|
企业服务
|
企业展示
|
职协动态
|
就业信息管理
|
线上招聘系统
攀枝花学院招生就业处 地址:攀枝花市机场路10号